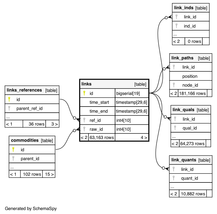
Columns
| Column | Type | Size | Nulls | Auto | Default | Children | Parents | Comments | ||||||||||||
|---|---|---|---|---|---|---|---|---|---|---|---|---|---|---|---|---|---|---|---|---|
| id | bigserial | 19 | √ | nextval('links_id_seq'::regclass) |
|
|
||||||||||||||
| time_start | timestamp | 29,6 | √ | null |
|
|
||||||||||||||
| time_end | timestamp | 29,6 | √ | null |
|
|
||||||||||||||
| ref_id | int4 | 10 | √ | null |
|
|
||||||||||||||
| raw_id | int4 | 10 | √ | null |
|
|
Indexes
| Constraint Name | Type | Sort | Column(s) |
|---|---|---|---|
| links_pkey | Primary key | Asc | id |
| links_ref_id_idx | Performance | Asc | ref_id |
| links_ref_id_time_start_idx | Performance | Asc/Asc | ref_id + time_start |

