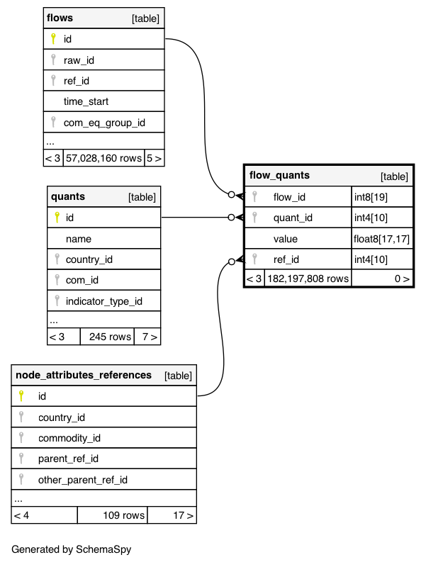
flow_quants

182197808 rows


Columns

Column Type Size Nulls Auto Default Children Parents Comments
flow_id int8 19 null
flows.id flow_quants_flow_id_fkey C
quant_id int4 10 null
quants.id flow_quants_quant_id_fkey R
value float8 17,17 null
ref_id int4 10 null
node_attributes_references.id flow_quants_ref_id_fkey R

Indexes

Constraint Name Type Sort Column(s)
flow_quants_flow_id_idx Performance Asc flow_id
flow_quants_quant_id_idx Performance Asc quant_id

Relationships